Hướng dẫn tạo Packing List cho khách hàng
Mục đích: Chức năng Quản lý Packing List cho khách hàng được thiết kế để hỗ trợ bộ phận logistics, xuất nhập khẩu và kho vận trong việc quản lý vòng đời của một lô hàng - từ tạo packing list, nhập kho, phân loại đến xuất kho giao hàng quốc tế đến tay người nhận cuối.
URL: Danh sách Packing List cho khách hàng
Hướng dẫn tạo Packing List cho khách hàng: Video hướng dẫn
🗂️ Mục lục
-
I. Danh sách Packing List cho khách hàng
1. Tìm kiếm và lọc dữ liệu
2. Danh sách các thẻ Packing List cho khách hàng -
II. Chức năng tạo và chỉnh sửa Packing List cho khách hàng
1. Truy cập chức năng
2. Khai báo Thông tin chung
3. Điền Tab "Hàng hóa"
4. Điền Tab "Hải quan" (Khai báo quốc tế)
5. Báo giá & Xác nhận Book Ship
Các trường dữ liệu bị khóa (Disable)
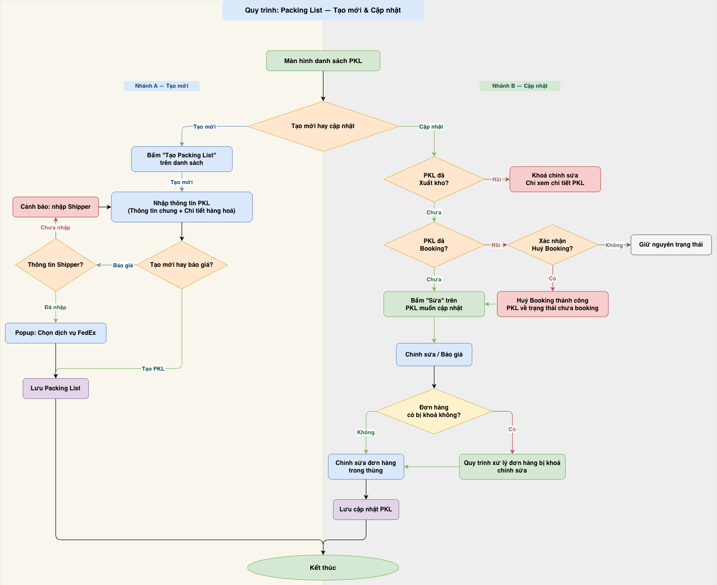
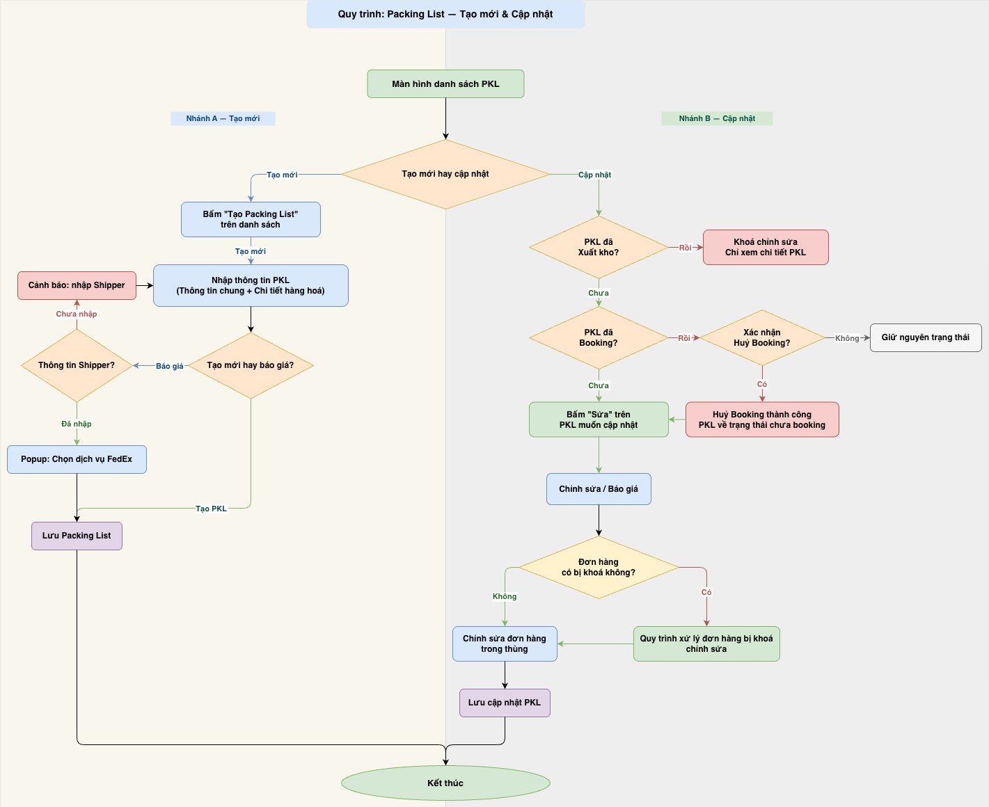
Sơ đồ quy trình
I. Danh sách Packing List cho khách hàng
Trang danh sách Packing List cho khách hàng chia làm 2 khu vực chính: Khu vực tìm kiếm & Lọc dữ liệu, danh sách các thẻ Packing List
1. Tìm kiếm và lọc dữ liệu
Ô tìm kiếm, Cho phép tìm kiếm theo:
- Mã Packing List / Invoice
- Tên công ty, địa chỉ shipper
- Tên người nhận, công ty, địa chỉ người nhận
- Mã / Tên đơn hàng
- Người tạo packing list
- Khách hàng (cả tên và địa chỉ)
Bộ lọc trạng thái: Dạng dropdown, các giá trị có thể bao gồm:
- Đã đặt ship
- Chưa đặt ship
Lọc theo shipper (người gửi): Dạng dropdown, các giá trị bao gồm:
- Ms Huong (VN)
- ThienDuc (VN)
2. Danh sách các thẻ Packing List cho khách hàng
Thông tin hiển thị trên mỗi dòng Packing List cho khách hàng
- Số invoice
- Mã Packing List (phía dưới số invoice, có cỡ chữ nhỏ hơn)
- Khách hàng (bao gồm Tên và địa chỉ)
- Tổng số thùng
- Người gửi (shipper theo chi nhánh)
- Ngày gửi
- Mã tracking FedEx (nếu đã book ship mới có mã này, nếu chưa có mã thì để trống)
- Đơn vị vận chuyển (nếu chưa chọn thì để trống)
- Tình trạng (Chưa tạo ship, Đã tạo ship)
- Thao tác (Nếu đơn hàng đã có booking thì sẽ có menu huỷ booking)
II. Chức năng tạo và chỉnh sửa Packing List cho khách hàng
1. Truy cập chức năng
- Tạo mới: Tại màn hình danh sách "Packing List cho Khách hàng", nhấn vào nút + Tạo Packing List ở góc trên bên phải để mở giao diện tạo mới.
- Chỉnh sửa: Nhấn vào Invoice no hoặc mã packing list trên từng Packing List để mở giao diện chỉnh sửa (nếu bạn là người tạo Packing List đó).
- Xem chi tiết: Nhấn vào Invoice no hoặc mã packing list trên từng Packing List để mở giao diện xem chi tiết (nếu bạn không là người tạo Packing List đó hoặc Packing List đã xuất kho hoặc đã book ship).
2. Khai báo Thông tin chung
2.1 Thông tin cơ bản
- Số Invoice (Bắt buộc): Nhập mã invoice của lô hàng.
- Ngày gửi hàng (Bắt buộc): Hệ thống mặc định ngày hiện tại. Lưu ý: không thể chọn ngày trong quá khứ. Khi chỉnh sửa ngày gửi hàng sẽ có thay đổi ngày gửi tại giao diện map nếu Packing List cho khách hàng này được tạo từ đó.
- Phương thức vận chuyển (Bắt buộc khi báo giá).
- Tracking Number: Trường này sẽ tự động sinh sau khi Book Shipment. Bạn có thể nhập thủ công trước, nhưng khi book thành công hệ thống sẽ cấp mã mới và ghi đè.
- Pickup Number (Không bắt buộc): Nhập nếu có.
- Ghi chú (Không bắt buộc): Ghi chú nội bộ cho lô hàng.
2.2 Thông tin các bên liên quan
👤 Người gửi (Shipper) — Bắt buộc khi báo giá
Chọn từ danh sách có sẵn. Sau khi chọn, hệ thống tự động điền:
- Quốc gia, Tên công ty
- Số điện thoại (chuẩn quốc tế, ví dụ:
+84xxxxxxxxx) - Địa chỉ, City, State/ Province, State/ Province Code
- Thông tin bổ sung (nếu có): EORI, UID
Khi chọn từ danh sách: các trường thông tin tự điền và bị khóa, không chỉnh sửa được trừ số điện thoại là có thể chỉnh sửa được.
Nếu Packing list cho khách hàng này được tạo bằng map thông tin thì khi sửa Shipper trong đây (chọn shipper khác) sẽ cập nhật ở giao diện map thông tin đó.
📦 Người nhận (Consignee) — Bắt buộc khi báo giá
Thao tác tương tự Người gửi — chọn từ danh sách với đầy đủ các trường thông tin như trên.
Khi chọn từ danh sách: các trường thông tin tự điền và không bị khóa vẫn cho chỉnh sửa.
Khi tạo mới: hệ thống mở form nhập liệu đầy đủ. (Tạo mới bằng cách nhập consignee mới vào ô và nhấn enter, sau đó hệ thống sẽ mở form cho chỉnh sửa).
Đối với Packing List khách hàng được tạo từ việc map đơn hàng với khách hàng
- Không cho chỉnh sửa Consignee (Recipient), Phone, Address trực tiếp tại đây. Nếu chỉnh sửa phải quay lại giao diện Map thông tin khách hàng để sửa trong thông tin khách hàng.
🔔 Đơn vị thông báo (Notify Party)
Thao tác tương tự consignee (có thể chọn có sẵn hoặc tạo mới, và cho chỉnh sửa thông tin bên dưới khi đã chọn hoặc tạo mới người nhận xong), hoặc sử dụng tùy chọn nhanh:
🔁 Bật công tắc "Dùng thông tin người nhận" → Hệ thống tự sao chép toàn bộ thông tin từ mục Người nhận, không cần nhập lại.
- Khi công tắc bật: các trường bên dưới bị khóa, hiển thị dữ liệu từ Người nhận.
- Khi công tắc tắt: chọn từ danh sách hoặc tạo mới độc lập như bình thường.
3. Điền Tab "Hàng hóa" (Chỉ bắt buộc khi báo giá hoặc có chỉnh sửa)
- Nhấn nút + Thêm thùng để tạo thùng mới.
- Trong mỗi thùng, nhấn + Thêm đơn hàng rồi chọn đơn hàng tương ứng.
- Bắt buộc khai báo: Số lượng, Trọng lượng tịnh (N.W), Trọng lượng cả bì (G.W) và Kích thước thùng (Chiều Dài / Rộng / Cao). Tất cả các trường số phải lớn hơn 0.
- Các thông tin không bắt buộc: Mô tả hàng hóa, SKU
- Hệ thống sẽ tự động tính toán các trường: Tổng số lượng (Total), Tổng trọng lượng và Thể tích (CBM).
⚠️ Lưu ý:
- Để đảm bảo tính duy nhất, trong cùng một thùng không được chọn nhiều đơn hàng trùng nhau.
- Đơn hàng được chọn là đơn hàng đã duyệt hoặc hoàn tất.
- Đối với Packing List cho khách hàng được tạo bằng cách map thông tin thì khi chỉnh sửa số lượng đơn hàng được map sẽ tự cập nhật số lượng bên giao diện map thông tin.
- Nếu FROM = TO: được thêm nhiều đơn hàng.
- Nếu FROM ≠ TO: chỉ được thêm 1 đơn hàng duy nhất vào thùng.
- Không được tạo quá 1000 thùng trên 1 Packing List.
- 2 field N.W và G.W sẽ tự động tính theo công thức và có thể chỉnh sửa được.
- W, H, L: giới hạn nhập tối đa 4 số nguyên dương và 2 số thập phân.
🧮 Công thức tính:
Tổng SL đơn hàng trong dãy thùng = Tổng số lượng đơn hàng trong 1 thùng * (To - From + 1) N.W = Tổng SL đơn hàng trong dãy thùng × 0.08 G.W = N.W + 2 CBM = (W × L × H) / 1,000,000 × (TO - FROM + 1)
4. Điền Tab "Hải quan" (Khai báo quốc tế)
- Chọn bên thanh toán thuế — có 3 option: Sender | Recipient | Third Party.
- Nếu chọn Third Party: phải điền thêm Account Number (chỉ được nhập số - bắt buộc) và Mã số thuế (không bắt buộc).
- Điều kiện bắt buộc: Nếu Quốc gia của Người gửi khác với Quốc gia của Người nhận, bạn BẮT BUỘC phải điền tab này. Nếu cùng quốc gia, có thể bỏ qua.
- Nguyên tắc: Tổng số lượng hàng hóa khai báo trong tab Hải quan phải bằng chính xác tổng số lượng hàng hóa ở tab Hàng hóa.
Thông tin cần nhập bắt buộc khi báo giá:
| Trường | Bắt buộc |
|---|---|
| Mô tả hàng hóa | ✅ |
| Nước sản xuất | ✅ |
| Trọng lượng (KG/LB,...) | ✅ |
| Số lượng | ✅ |
| Giá trị hải quan (VND, USD,...) | ✅ |
| HS Code | ❌ |
5. Báo giá & Xác nhận Book Ship
- Sau khi nhập đầy đủ và hợp lệ cả 3 tab trên, nhấn nút Báo giá.
- Hệ thống sẽ kết nối và trả về các gói cước vận chuyển (ví dụ: FedEx International Economy, FedEx Priority...).
- Lựa chọn gói cước phù hợp và bấm Xác nhận lựa chọn.
-
Kết quả: Hệ thống sẽ tự động booking, sinh ra mã vận đơn (Tracking Code), cập nhật trạng thái thành "Đã tạo ship" và khóa toàn bộ dữ liệu của Packing List cho khách hàng này, không cho phép chỉnh sửa bất kỳ thông tin nào nữa.
Chi tiết quá trình thực hiện: Hướng dẫn báo giá
Các trường dữ liệu bị khóa (Disable)
Để bảo vệ tính toàn vẹn của dữ liệu, hệ thống tự động khóa các trường sau:
🔒 Khóa thông tin map (Luồng tự động) Các thông tin đã được map tự động từ hệ thống (bao gồm thông tin Người nhận Consignee, Người gửi Shipper, thông tin Đơn hàng và Số lượng đơn hàng) tuyệt đối không được phép chỉnh sửa. Nếu cố tình xóa thông tin map ở phân hệ gốc, hệ thống sẽ cảnh báo xóa luôn Packing List này.
🔒 Khóa trường tính toán tự động
Các trường Tổng SL (Total Quantity), Tổng N.W, Tổng G.W và CBM bị khóa vì hệ thống tự động tính toán dựa trên số liệu đã nhập.
🔒 Khóa toàn bộ Packing List cho khách hàng Khi đã xuất kho hoặc ngay sau khi nhấn "Báo giá", chọn gói cước và xác nhận book ship thành công với FedEx (hệ thống sinh mã Tracking), toàn bộ dữ liệu của Packing List cho khách hàng sẽ bị khóa cứng, không cho phép chỉnh sửa bất kỳ thông tin nào nữa.
🔒 Khóa chỉnh sửa thông tin đơn hàng Thông tin đơn hàng sẽ được khóa nếu đơn hàng đó đã được nhập kho hoặc được phân loại trong packing list cho khách hàng này.


No Comments